Section outline

  • Esta placa pretende ser un entrenador para trabajar con periféricos 1-wire. Se conectan todos a la misma línea de comunicación, por lo que la PCB queda muy sencilla, lo complicado ha sido la programación SW. Recomendamos encarecidamente leer antes el capítulo 28 del libro de Fernando Remiro Microcontrolador PIC16F84.

    Ya tenemos lista la memoria, a falta de corregir alguna errata o error ortográfico.

  • Vídeos: hemos subido un vídeo de la simulación en Proteus y otro del funcionamiento del prototipo real. El ejemplo que hemos hecho es para hacer uso de un sensor de temperatura.

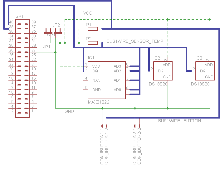
  • PCB: del microcontrolador salen dos líneas. Una línea está pensada para conectar dos sensores de temperatura de inserción (DS18S20) y un sensor de temperatura SMD (MAX31826). A la otra línea irían conectados dos iButtons. Recomendamos encarecidamente leer los datasheets.

    Los sensores de temperatura tienen tres patillas, una al bus del PIC, otra a VCC y otra a GND. Pero también tienen la posibilidad de trabajar directamente con la corriente que les llega del PIC. Estas dos opciones se configuran a través de los jumpers de la placa.

  • Código fuente: la programación se ha hecho con el compilador C18 y MPLAB-X. Ha sido bastante difícil dar el salto del CCS al C18. Es más difícil empezar un programa con el C18 que con el CCS, pero a la larga tiene más posibilidades y funciona mucho mejor, es más estable.

  • Simulador Proteus: ¿qué haríamos sin este maravilloso simulador? Toda la programación se ha probado primero con el Proteus, que tiene toda clase de componentes y periféricos. Hemos usado la versión 7.9.

  • Datasheet: adjuntamos el listado de periféricos de bus en línea, así como los datasheet de los componentes usados. El proveedor permite pedir muestras gratuitas, ¡aprovechad! www.maxim-ic.com