Salta al contenido principal
innovacion
Español - Internacional (es)
English (en)
Español - Internacional (es)
En este momento está usando el acceso para invitados (
Acceder
)
PEB04 Uso del BUS de comunicaciones de una línea.
Página Principal
Cursos
Plumabot
PEB04
Topic 2
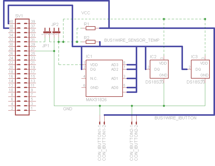
PB04 - esquematico.png
PB04 - esquematico.png
Requisitos de finalización
Haga clic en
PB04_-_esquematico.png
para descargar el archivo.
◄ Vídeo sensor DS18S20
Ir a...
Ir a...
Foro de Noticias
PB04 - memoria.pdf
Video demo sensor DS18S20.avi
Vídeo sensor DS18S20
PB04 - PCB top.pdf
PB04 - PCB bottom.pdf
PB04 - top 3D.bmp
PB04 - bottom 3D.bmp
PB04 - eagle.brd
PB04 - Gerber.rar
PB04 - foto prototipo.JPG
Codigo para MPLABX.rar
1wire simulacion Proteus.DSN
1_WIRE_PRODUCTS.pdf
DS18S20.pdf
MAX31826.pdf
PB04 - PCB top.pdf ►